
2018年4月,由教育部组织编制的《普通高等学校建筑面积指标》(建标〔2018〕32号,以下简称2018版标准),经住房城乡建设部、国家发展改革委批准发布,于2018年9月1日起施行。原《普通高等学校建筑规划面积指标》同时废止。
以下将1992版标准和2018版标准进行对比,供广大高校基建管理者参考。
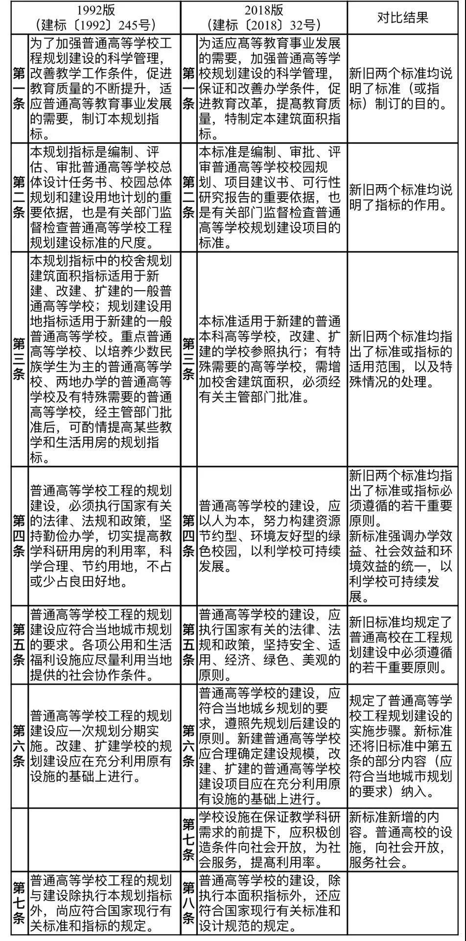
1992版和2018版新旧标准对比之一:
标准总则的对比


新版的总则较旧版的总则增加了一条,同时强调了办学效益、社会效益和环境效益的统一,并增加了普通高校的设施,向社会开放,服务社会等要求。
1992版和2018版标准对比之二:
普通高等学校的建设规模与校舍项目构成
一、普通高校的设置规模
普通髙等学校的建设规模与学校类别的建筑面积指标和办学规模密切相关,学校类别和办学规模不同,其建设规模也不同。学校的建设规模由必配校舍项目的建筑面积和选择配置校舍项目的建筑面积构成。1992版和2018版新旧标准均对普通高等学校的设置规模进行了规定。
2018版新标准中规定:普通高等学校的建设规模,应按批准的办学规模和相应类别学校的建筑面积指标及选择配置校舍项目的建筑面积确定(第九条)。同时,依据全国普通高等学校分类现状及教育统计分类,将普通髙等学校的分为综合大学,师范、民族、理工林、医药、财经、政法、外语、体育、艺术院校(第十条)。并按不同的高校设定不同的规模(见表1)。
表一:

1992版旧标准中,对“各类大学、专门学院的学校规模”和“各类高等专科学校的学校规模”做了适宜性规定(表2、表3)。

本规划指标中的各项指标均按表2中所列的规模分别制定。如果学校的实际规模小于或大于表中的最小规模或最大规模时,其规划指标应分别采用表中最小规模或最大规模时的指标值;学校规模介于表列规模之间时,可用插入法取值。表2所列的学校规模可规定为自然规模,也可规定为折算规模。1992版旧标准对计算折算规模时采用的折算比例也做出了规定。

从新旧标准对比来看,新标准明显放宽了普通高校设置规模。新标准中的办学规模根据全国普通高等学校现状和今后发展需要,以及提髙教育质量、办学效益和有利于教育教学活动的组织、师生生活的安排等因素设定,更加契合全国普通高等学校现状和今后发展需要。
二、普通高校的校舍项目构成
2018版新标准第十二条规定了普通高等学校校舍项目主要由学校必须配置的校舍项目、根据需要选择配置的校舍项目和国家规定建设的民防工程等三类校舍构成。
1992版旧标准第八条规定了大学、专门学院每所学校都必须配备的和根据需要可以配备的校舍,以及学校可根据实际需要向主管部门报请另行审批的八项用房。旧标准第四十五条对高等专科学校校舍的构成、规划建筑面积指标采用的基本参数、学校科类结构的预测值、各项校舍的内容等也做出规定,均按大学、专门学院的有关规定执行。

1992版和2018版标准对比之三:
普通高等学校必须配置的校舍建筑面积指标
一、2018版指标
2018版新标准第十二条规定了十二项必需配置的校舍,主要有:教室、实验实习实训用房及场所、图书馆、室内体育用房、校行政办公用房、院系及教师办公用房、师生活动用房、会堂、学生宿舍(公寓)、食堂、单身教师宿舍(公寓)、后勤及附属用房共十二项;第十三条对“必须配置的十二项校舍建筑面积指标”进行了规定,采用学校办学规模为参数。
十二项校舍建筑面积指标(㎡/生) 表1-1

十二项校舍建筑面积指标(㎡/生) 表1-2

十二项校舍建筑面积指标(㎡/生) 表1-3

十二项校舍建筑面积指标(㎡/生) 表1-4

注:1学校办学规模小于或大于表中所列的规模值时,其指标应分别采用表中最小或最大规模的指标值;学校的办学规模介于表列规模值之间时,可用插入法取值。
3办学规模小于2000人、专业门类多的艺术院校,其教室、实验实习用房、院系及教师办公用房、后勤及附属用房4项指标,在上表基础上可乘以调整系数1.2〜1.4。
二、1992版指标
1992版旧标准第十三条规定了各类大学、专门学院都必需配备的十三项校舍的规划建筑面积指标。旧标准第四十九条规定高等专科学校的教室、风雨操场、系行政用房、会堂、学生宿舍、学生食堂的规划面积指标均按大学、专门学院的有关规定执行。


旧标准中,各类大学、专门学院以主管部门批准的全校教职工人员编制总数为基本参数的两项校舍规划建筑面积指标不得超下表的规定。

旧标准中,高等专科学校以主管部门批准的全校教职工人员编制总数为基本参数的两项校舍规划建筑面积指标不得超下表的规定。

1992版和2018版新旧标准对比之四:
普通高等学校校舍建筑面积生均总指标
一、2018版指标
2018版新标准第十四条规定了普通高等学校十二项校舍建筑面积生均总指标应符合表1的规定。
普通高等学校十二项校舍建筑面积生均总指标(㎡/生) 表1

注:1综合大学分为以文法学科为主的综合大学(1)和以理工学科为主的综合大学(2)。
2学校办学规模小于或大于表中所列的规模值时,其指标应分别采用表中最小或最大规模的指标值》学校办学规模介于表列规模值之间时,可用插入法取值(以下各项指标同)。
3本表总指标未含研究生补助建筑面积指标。
二、1992版指标
1992版旧标准第十三条对大学、专门学院的校舍规划建筑面积指标做出规定。其中,以学校规模为基本参数的十一项校舍的规划建筑面积总指标不得超过表2的规定,以主管部门批准的全校教职工人员编制总数为基本参数的两项校舍规划建筑面积指标不得超过表3的规定(各类学校的指标相同)。
十一项校舍的规划建筑面积总指标(㎡/人) 表2

1992版和2018版新旧标准对比之五:
普通高等学校的学科(科类)结构对比
一、2018版指标
2018版新标准第十五条规定了普通高等学校学科结构,由学校根据本校学科现状及发展情况进行设定。新标准设定的各类高等学校的学科结构比例(见表1),并据此计算各类学校的教室、图书馆、实验实习用房三项用房的建筑面积指标。
各类高等学校的学科结构设定比例 表1

注:理工类学科包括工学、理学、农学(含林学)、医学。文法类学科包括文学、法 学、哲学、教育学、历史学、经济学管理学。
二、1992版指标
1992版旧标准第十一条规定:大学、专门学科的科类结构应由学校根据本校的状况及今后一段时间内的人才需求情况进行预测。本规划指标根据全国普通高等学校的现状及今后的人才需求情况,预测了表2所列的各类大学、专门学院的科类结构,并据以确定教室、图书馆、实验室实习场所及附属用房的按学校类别分的规划建筑面积指标。执行本规定指标时,如学校预测的科类结构与表2出入较大,可据实对上述三项规划建筑面积指标进行调整。
各类大学、专门学院的科类结构预测值 表2

1992版和2018版新旧标准对比之六:
普通高等学校的教室建筑面积
一、2018版指标
2018版新标准第十六条规定教室有:各种一般教室(小教室、中教室、合班教室、阶梯教室)、制图教室、艺术教室及附属用房等。艺术院校教室包括公共基础课(文化课)、专业基础课、专业课教室(琴房,形体房,画室,各种中、小型排练用房)及附属用房。并规定了“按学科分的教室建筑面积”和“按学校类别分的教室建筑面积”两类指标。
1.按学科分的教室建筑面积指标应符合表1的规定。
表1 按学科分的教室建筑面积指标 单位:㎡/生

2.按学校类别分的教室建筑面积指标应符合表2的规定。
表2 按学校类别分的教室建筑面积指标 单位:㎡/生

二、1992版指标
1992版旧标准第十四条规定:教室包括各种普通小教室(小班及辅导教室、合适教室、阶梯教室)、制图教室、课程设计教室、毕业设计及毕业论文教室、语言教室、电教教室及其附属用房等。
旧标准第十四条和第十五条分别规定了“按科类分的教室规划建筑面积”和“按学校类别分的教室规划建筑面积”两类指标。
按科类分的教室规划建筑面积不得超过表3的规定。
表3 按科类分的教室规划建筑面积指标(㎡/生)

注:①医科指标中已包括后期临床教学所需的教室;
② 外语科指标中包括语言实验室。
③ 师范院校艺术科指标中未包括各种琴房、演奏厅、各种画室、展览厅等专业用房。
按学校类别分的教室规划建筑面积指标不得超过表4的规定。
表4 按学校类别分的教室规划建筑面积指标(㎡/生)

1992版和2018版新旧标准对比之七:
普通高等学校的图书馆建筑面积
一、2018版指标
2018版新标准第十八条规定了图书馆:各种阅览室、书库、检索厅、出纳厅、报告厅、内部业务用房(采编、装订等)、技术设备用房(图书消毒室、复印室、网络控制室等)、办公及附属用房(办公室、会议室、接待室等)。并规定了“按学科分的教室建筑面积”和“按学校类别分的教室建筑面积”两类指标。
1.按学科分的图书馆建筑面积指标应符合表1规定。
表1 按学科分的图书馆建筑面积指标 单位:㎡/生

注:学科规模系指理、工、农(林)、医、体各学科学生人数的总和或文、法、经济、外语各学科学生人数的总和。
2.按学校类别分的图书馆建筑面积指标应符合表2规定。
表2 按学校类别分的图书馆建筑面积指标 单位:㎡/生

注:研究生的补助建筑面积指标按表1执行。
新标准中第十八条还规定了图书馆用房的内容及建筑面积指标(K值按0.70计)。
3.按学科分的图书馆建筑面积指标的计算依据:
(1)阅览室分为普通阅览室(中外文、报刊)、电子阅览室(上网、音像资料)和研究型阅览室等。阅览室总设座宰见附表3。
附表3 图书馆阅览塞设座率

注:学科规模系指理、工、农(林)、医、体各学科学生人数的总和或文、法、经济、外语各学科学生人数的总和。
图书馆根据藏、借、阅于一体的使用要求,参照现行行业标准《图书馆建筑设计规范》JGJ38—2015,各种阅览室每个座位的使用面积:普通阅览室(含报刊阅览室)每座2.0㎡,电子阅览室(含 音像)每座3.0㎡,研究型阅览室每座4.0㎡。
(2)书库面积按附表4规定的图书册数计算。
附表4 图书馆藏书量 单位:册/生

注:学科规模同上表注。
每平方米藏书量根据藏书方式确定,开架按220册〜260册、闭架按320册〜350册计算,开闭架比例可按8:2或7:3。
(3)检索、出纳、报告厅、办公、业务、技术用房。
1)设小型学术报告厅、电脑检索、出纳厅(包括存包处等),总面积按学校规模不同配置300㎡〜600㎡,报告厅座位不宜大于280座,1万人左右的学校设100座〜200座;
2)办公及业务用房面积为阅览室和书库总面积的10%
3)技术及设备用房面积为阅览室和书库总面积的5%。
4.本款规定了按学校类别分的图书馆建筑面积指标。
根据图书馆学科指标及第十五条各类学校学科结构比例计算。如学校学科结构比例与第十五条设定比例不一致时,可按实进行计算调整(详见附录计算实例)。
二、1992版指标
1992版旧标准第十七条规定:图书馆包括各种阅览室、书库、目录厅、出纳厅、内部业务用房(采编室、装订室、业务咨询辅导室、业务资料编辑室、美工室等)、技术设备用房(微机室、缩微照像室、暗室、图书消毒室、声像控制室、复印室……)、办公及辅助用房(行政办公室、会议室、接待室、读者衣物寄存处、饮水处等)。
1.按科类分的图书馆规划建筑面积不宜超过表5的规定。
表5 按科类分的图书馆规划建筑面积指标(㎡/生)

注:本表不包括研究生的补助指标。
旧标准中,高等专科学校图书馆的规划建筑面积指标应按下列规定执行:
2. 按科类分的图书馆规划建筑面积指标不宜超过表6的规定。
表6 按科类分的高等专科学校图书馆规划建筑面积指标(㎡/生)

3. 按学校类别的图书馆规划建筑面积指标不宜超过表7的规定。
表7 按学校类别分的高等专科学校图书馆规划建筑面积指标(㎡/生)

旧标准中第十七条规定了图书馆的内容。大学、专门学院的图书馆是为了扩大师生员工的知识领域,提高精神文明而设置的一项重要建筑,是图书资料和情报信息的中心。图书馆建筑以各种阅览室和书库为主,同进配套设置目录厅、出纳厅、内部业务用房、技术设备用房、办公辅助用房等。
第十八条规定了按科类分的图书馆规划建筑面积指标(K=0.74,含厕所使用面积),计算的依据是:
1. 阅览室的座位数及其设计指标
(1)学生阅览室只供学生借阅参考书和报纸期刊使用,原则上不设供学生自习的座位。学生阅览室包括学生普通阅览室、报纸期刊阅览室、特种阅览室(声像、缩微、善本书阅览室)三部分,其中报刊及特种阅览室已考虑了部分教职工阅览的因素。学生阅览座位数与学校自然规模的比例应符合表8的规定。
表8 学生阅览室位数与学校自然规模的比例(%)

(2)教室阅览室的座位数按教师总人数的16%设置。
(3)各种阅览室每个座位所占使用面积(已包括走道及一般工具书架所占面积),学生普通阅览室为1.8㎡,报纸期刊阅览室为2㎡,特种阅览室为3㎡,教师阅览室为3.5㎡。
2. 书库藏书量及书库面积
(1)一般大学、专门学院的书库面积按表9所定的藏书量计算。
表9 一般大学、专门学院图书馆藏书量(万册)

重点学校及个别藏书量已超过表4的一般学校可按实际的藏书量预留一定的发展余地规划书库的面积。大学、专门学院必须对过进期刊及复本书籍进行经常性处理,防止藏书量无限增加。
(2)按20%算到场30%的图书馆开架阅览,中外文图书的比例为8:2计算,每平方米书库使用面积的藏书量,理、工、农、林、医、体育各科为300册,文、法、财经、艺术各科为320册。外语院校外文图书所占比重较大,但藏书量较少,仍可按320册/㎡的标准计算书库的面积。
3. 目录厅和出纳厅
(1)目录厅包括目录柜、阅览桌及通道的面积。目录厅按每万册藏书法1.2㎡的指标计算其使用面积,其中,目录柜按每本书制卡4到5张预留25%的容量计算其使用面积。
(2)出纳厅包括工作人员的办公面积及读者排队面积。出纳厅按每个学生0.03到0.08㎡的指标计算其使用面积。
4.内部业务用房,技术设备用房、办公辅助用房
根据大量调查,这三种用房的使用面积与阅览室、书库使用面积之各呈一定的比例关系。本指标按表10所列的比例分别计算其使用面积。
表10 三种用房与阅览室、书库合计使用面积的比例(%)

1992版和2018版新旧标准对比之八:
普通高等学校的实验实习用房建筑面积
一、2018版指标
2018版新标准第十七条规定了实验实习用房有关内容:教学实验用房(公共基础课、专业基础课、专业课所需的各种实验室、计算机房、语音室及附属用房);实习实训用房(包括工程训练中心);自选科研项目及学生科技创新用房;研究生实验研究补助用房。
艺术院校的实验实习用房(系指实习及附属用房),包括大型观摩、排练、实习演出、展览陈列、摄影棚、洗印车间等用房。
1.按学科分的实验实习用房建筑面积指标应符合表1的规定。
表1按学科分的实验实习用房建筑面积指标 单位:㎡/生

注:括号内的数字为8000人指标。
2.按学校类别分的实验实习用房建筑面积指标应符合表2的规定。
表2按学校类别分的实验实习用房建筑面积指标
单位:㎡/生

注:研究生的补助建筑面积指标按表1执行。
新标准附件中普通高等学校建筑面积指标建标191 —2018条文说明:
第十七条还规定了实验实习用房包括的内容及建筑面积指标(K值按0.60计)。
1.本款规定了按学科分的实验实习用房建筑面积指标。各学科实验实习用房生均指标包括教学实验用房、实习实训用房、部分自选科研项目及学生科技创新用房指标。教学实验实习用房生均指标,按各院(系)承担本科生教学计划的实验实习任务(实验人时数)计算。表1是各学科生均指标的综合平均值,实际上同一学科中不同专业的指标各不相同。例如,电子信息工程与机械、动力工程同属工学,而机械、动力工程指标远髙于电子信息工程。因此,学校应统筹安排。
根据不同办学层次的学校对科研用房的不周要求,增加研究生实验研究用房,作为研究生实验研究用房建筑面积补助指标。
2.本款规定了按学校类别分的实验实习用房建筑面积指标。
该指标是根据实验实习用房学科指标及第十五条各类学校学科结构比例计算。如学校的学科结构比例与第十五条设定比例不一致时,可按实进行计算调整(详见附录计算实例)。
二、1992版指标
1992版旧标准第二十条规定实验室实习场所及附属用房包括基础课、专业基础课、专业课、自选科研项目所需的各种实验室、实习工厂农场牧场林场、实验室的附属用房(准备室、天平室、仪器室、标本室、模型室、陈列室、动物室、充电室、空调室、更衣室、实验人员办公室等)、全校公用的计算中心等。个别学校设立的分析测试中心应专案报批,不在本指标之内。专职科研机构的实验室、资料室、生产性工厂农场林场、医学院校的附属医院、师范院校的附中附小幼儿园等均不在本指标之内。
第二十一条按科类分的实验室实习场及附属用房(不含计算中心)的规划建筑面积指标不宜超过表3的规定。
表3 按科类分的实验室实习场所及附属用房(不含计算中心)规划建筑面积指标(㎡/生)

注:① 外语科的指标中已包括语言实验室。
② 师范院校艺术科的指标系统指音乐专业的各种琴房、演奏厅,美术专业的各种画室、雕塑室、展览厅等专业用房,其计算规模定为音乐、美术两专业规模之和。
第二十二条按学校类别分的实验室实习场所及附属用房的规划建筑面积总指标不宜超过表4的规定。
表4 按学校类别分的实验室实习场所及附属用房规划建筑面积总指标(㎡/生)

注:本表不包括研究生的补助指标。
旧标准中第五十一条高等专科学校实验室实习场所及附属用房(以下简称“实验室”)的规划建筑面积指标应按下列规定执行:
1. 按科类分的实验定期规划建筑面积指标与大学、专门学院相同(见表3)。
2. 按学校类别分的实验室规划建筑面积总指标不宜超过表5的规定。
表5 按学校类别分的高等专科学校实验室规划建筑面积总指标(㎡/生)

旧标准附件中的普通高等学校建筑规划面积指标条文说明:
第二十条规定了实验室的内容及其未包括的部分。
第二十一条规定了按科类分的实验室(不含计算中心)规划建筑面积指标(K=0.5左右,含厕所使用面积)。大学、专门学院的实验室由两部分组成。一部分是基础课和专业基础课所需的实验室,其建筑面积基本上与学生人数呈线性关系;另一部分是专业课及自选科研项目所需的实验室,其建筑面积主要决定于专业的个数、专业课的门数、实验进行的方式、实验应配备的仪器设备的套数、仪器设备的体形及占用的面积等,与学生人数呈非线性关系,规模小进指标高,规模大时指标低。大学、专门学院的学科和专业很多,不同的专业及研究方向对实验的要求各不相同,难以制订很详尽的规划建筑面积指标。本条的指标是在对各类学校实验室的现状及今后预计的发展作了大量调查研究,用数学回归原理定出各科实验室的数学模型后确定的。使用本指标时应注意以下各点:
1. 本指标是分科的综合平均值。实际上同一科中不同系或专业指标各不相同,例如化学系及同属理科,而化学系的指标就远远高于数学系。因此,学校应作统筹安排,同一科中如有些系或专业的指标高于条文表3,其他一些系专业的指标就应低于条文表3。
2. 艺术科的指标适用于师范院校的音乐、美术专业。非文化艺术院校的一些工艺美术类专业(如服装设计、装潢设计、工业造型设计、装饰雕塑、装饰绘画等)所需的专业用房可参照执行。
3. 大学、专门学院有专科生时应将有关的本、专科生的人数相加作为该科的计算规模。
第二十二条规定了按学校类别分的实验室规划建筑面积总指标。其中“实验室”的指标是根据第二十一条的分科指标及第十一条的各类学科科类结构预测值规定的。如学校预测的科类结构与第十一条的预测值出入较大,可按实进行调整。“计算中心”的指标包括主机房及其配套用房、终端室两部分。主机房的配备标准,工科院校、综合大学配中型机,师范、农业、林业、政法、财经院校配小型机,外语、体育院校配微机。
第五十—条规定了高等专科学校按学校类别分的实验室实习场所及附属用房的规划建筑面积指标。高等专科学校在教学过程中强调理论知识的运用和实践动手能力的培养,因此,基础课及专此基础课的指标宜略高于大学、专门学院,专业课及自选科研项目的指标宜略低于大学、专门学院,两项指标之和宜与大学、专门学院持平.高等专科学校计算中心的指标低于大学、专门学院,故总的实验室指标略低于大学,专门学院。
1992版和2018版新旧标准对比之九:
普通高等学校的室内体育用房(风雨操场)建筑面积
一、2018版指标
2018版旧标准第十九条规定:室内体育用房:风雨操场、体育馆、游泳馆、健身房、乒乓球(羽毛球)房、体操房、体质测试用房及器械库、淋浴、更衣室、卫生间等附属用房。建筑面积指标宜符合表1的规定。
表1 室内体育用房建筑面积指标 单位:㎡/生

第二十条 体育院校室内体育用房:风雨操场、体育馆、篮(排)球房、田径房、体操房、游泳馆、羽毛球房、乒兵球房、举重房、武术房、健身房及器械库、淋浴、更衣室、卫生间等附属用房,建筑面积指标应符合表2规定。
表2 体育院校室内体育用房建筑面积指标 单位:㎡/生

新标准的附件普通高等学校建筑面积指标建标 191—2018条文说明:
第十九条规定了室内体育用房包括的内容及建筑面积指标(K值按0.70计)。
室内体育用房是为体育教学、训练和体育锻炼的需要而设置,其建筑面积按附表3测算。学校根据需要,可在其总面积内对各类用房建筑面积进行调整。
附表3 室内体育用房建筑面积 单位:㎡

注:办学规模10000人〜20000人院校的体育馆设3000座看台,20000人以上院校的体育馆设4000座看台;游泳馆均设600座看台。
第二十条 本条规定了体育院校室内体育用房包括的内容及建筑面积指标(K值按0.70计)。室内体育用房是体育院校的主要教学、训练用房,其建筑面积按附表4测算。学校根据需要可在其总面积内对各类用房建筑面积进行调整。
附表4 体育院校室内体育用房建筑面积 单位:㎡

二、1992版指标
1992版旧标准第二十三条规定非体育院校的风雨操场规划建筑面积指标不宜超过表5-1的规定。
表5-1 非体育院校风雨操场规划建筑面积指标

规模大于5000人的一般或重点非体育院校的风雨操场规划建筑面积指标不宜超过表5-2的规定。
表5-2 规模大于5000人的一般或重点非体育院校 风雨操场规划建筑面积指标

第二十四条体育院校风雨操场的规划建筑面积指标不宜超过表6的规定。
表6 体育院校风雨操场规划建筑面积指标

第二十五条师范院校风雨操场的规划建筑面积指标不宜超过表7的规定。
表7 师范院校风雨操场规划建筑面积指标

旧标准附件中的普通高等学校建筑规划面积指标条文说明:
第二十三条规定了非体育院校风雨操场的规划建筑面积指标。非体育院校的风雨操场是为了贯彻德、智、体、美全面发展的方针,为解决冬季,雨季上体育课的需要而设置的。一般应设置标准篮(排)球场若干个以及体育器械场、器械库、体育教研室、淋浴室、更衣室、卫生间等,不设看台。4000人以下规模的学校原则上设一个标准篮(排)球场(净尺寸15mx 28m),四周放宽安放体育器械;4000人及4000人以上规模的学校设两个或两个以上的标准篮(排)球场,也可在篮(排)球场总面积中调剂安排一些其他设施如羽毛球、举重、乒乓球的运动场地等。规模大于5000人的一般或重点非体育院校应按条文表5-2的规定规划风雨操场,不得套用条文表5-1中5000人规模的指标。
第二十四条规定了体育院校风雨操场的规划建筑面积指标。体育院校风雨操场是学校的主要教学用房,一般宜设置篮(排)球房、田径房(或田径跑廊)、体操房、游泳房、羽毛球房、乒乓球房、举重房,武术房等项目,各个项目的参考建筑面积见下页表8。在不突破总面积的前提下,学校可以增减项目或在项目之间调剂面积。
第二十五条规定了师范院校风雨操场的规划建筑面积指标。师范院校一般均设有体育系(专业),除按条文表5-1的规定。
表8 体育院校各种体育场馆参考建筑面积(㎡)

安排非体育系学生的风雨操场外,尚应根据同等规模体育院校的标准安排体育系学生的风雨操场。本指标根据师范院校科类结构的预测值确定(体育系的规模占全校总规模的6%)。如学校未设体育系,其风雨操场指标仍应执行第二十三条的规定;已设体育系但其规模与全校总规模之比与6%出入较大,可按实进行调整。
1992版和2018版新旧标准对比之十:
普通高等学校的校行政办公用房建筑面积
2018版《普通高等学校建筑面积指标》较1992版《普通高等学校建筑规划面积指标》,普通高校校级行政办公用房增加了校史室、网络用房、财务结算用房,去除了电话总机室,将传达接待室改为接待室。同时,2018版新标准规定,各种办学规模校级机关机构设置、行政人员编制意见及各类办公用房参照现行国家标准《党政机关办公用房建设标准》建标169—2014测算,换算成生均指标。此外,新标准的办学规模更符合实际情况,更加全面适用。
一、2018版指标
2018版新标准第二十—条规定:校行政办公用房:校级党政办公室、会议室、校史室、档案室、文印室、广播室、接待室、网络用房、财务结算用房等。筑面积指标宜符合表1的规定。
表1 校行政办公用房建筑面积指标 单位:㎡/生

注:办学规模2000人、3000人、8000人为艺术类、体育类院校的建筑面积指标。
新标准的附件普通高等学校建筑面积指标建标 191—2018条文说明:
第二十一条本条规定了校行政办公用房包括的内容和建筑面积指标(K值按0.60计)。
校行政办公用房还包括民主党派办公以及用于学校管理和对师生进行宣传教育的信息网络、电视、广播、机房等用房。
根据教育部对学校各种办学规模校级机关机构设置、行政人员编制意见及各类办公用房参照现行国家标准《党政机关办公用房建设标准》建标169—2014测算,换算成生均指标。
二、1992版指标
1992版旧标准第二十六条规定:校行政用房包括院校一级的党政办公室、会议室、档案室、文印室、电话总机室、广播室、社团办公室、传达接待室等。
第二十七条校行政用房的规划建筑面积指标不得超过表2的规定。
表2 校行政用房规划建筑面积指标(㎡/生)

第五十四条高等专科学校行政用房的规划建筑面积指标不得超过表3的规定。
表3 高等专科学校校行政用房规划建筑面积指标(㎡/生)

旧标准附件中的普通高等学校建筑规划面积指标条文说明:
第二十六条规定了校行政用房的内容。
第二十七条规定了校行政用房的规划建筑面积指标。 (k==0.65含厕所使用面积)。办公室的标准,一般工作人员每人使用面积4㎡,各级领导人员的办公面积酌情提高。在人员编制及机构设置方面,已根据国家教委的有关文件及近年来党中央及国务院关于加强高等学校党的领导及加强思想政治工作的有关指示,作了相应的安排。
1992版和2018版新旧标准对比之十一:
普通高等学校的院系及教师办公用房建筑面积
对于普通高校院系及教师办公用房,2018版《普通高等学校建筑面积指标》将1992版中的主任办公室、系办公室改为教师办公室,新增接待室;同时,各类教师办公用房采用生均指标(根据教育部对普通高等学校各种办学规模教师编制数及各类教师办公用房情况的调研分析进行测算),不再采用不同类型院系1992版。此外,新标准的办学规模更符合实际情况,更加全面适用。
一、2018版指标
2018版新标准第二十二条规定:院系及教师办公用房:院系党政(团)办公室、教师办公室、教研室、学籍档案室、资料室、会议室及接待室等。建筑面积指标宜符合表1的规定。
表1 院系及教师办公用房建筑面积指标 单位:㎡/生

新标准中的附件普通高等学校建筑面积指标建标 191—2018条文说明:
第二十二条本条规定了院系及教师办公用房的内容及建筑面积指标(K值按0.60计)。
根据教育部对普通高等学校各种办学规模教师编制数(已考虑了研究生、留学生教学增加教师的折算系数)及各类教师办公用房情况的调研分析进行测算,并换算成生均指标。院系及教师办公用房由基本办公用房和各类不同职称教师的办公用房组成。
1.院系基本办公用房按:1000名学生为基数测算(见附表2),
使用面积共320㎡。不足1000人的院系其面积按学生人数酌情减
少;超过1000人时,根据需要其面积适当增加。
附表2 院(系)1000人规模合计基本办公用房使用面积测算 单位:㎡

2.教师办公用房面积:根据调研,教授一般都带有研究生,进行课题的教学和研究,对研究生指导教学需要一定的空间,宜配置教授工作室。正教授工作室每人使用面积宜为18㎡;副教授工作室每人使用面积宜为9㎡;—般教师办公用房每人使用面积宜为4㎡;教辅人员办公用房在实验室等用房中解决,不另安排。
二、1992版指标
1992版旧标准第二十八条规定:系行政用房包括系办公用房(主任办公室、系办公室、资料室、学籍档案室、党团办公室、会议室等)及教研室(或学科组)办公用房两部分。大学下设若干学院时,其行政用房也在本指标之内。
第二十九条系行政用房的规划建筑面积指标不得超过表3的规定。
表3 系行政用房规划建筑面积指标(㎡/生)

旧标准中附件普通高等学校建筑规划面积指标条文说明:
第二十八条规定了系行政用房的内容。
第二十九条规定了系行政用房的规划建筑面积指标(K=0.65,含厕所使用面积),其计算依据是:
1.系办公用房是根据各类学校设系的数量及其规模按表4的指标进行计算的。
表4 系办公用房指标(使用面积㎡)

2.大学、专门学院的教师一般不坐班,但青年教师及不在校内居住的高中级教师仍应安排一定的办公桌位。据此,教研室(学科组)的办公用房按教师人数的30%设办公桌位,每桌位使用面积4㎡;其余70%的教师每人设使刚面积为1㎡的座席以触决开会和政治学习等活动的需要。
1992版和2018版新旧标准对比之十二:
普通高等学校的会堂、食堂建筑面积
对于会堂,在2018版《普通高等学校建筑面积指标》中规定:会堂座位数宜控制在800座〜1500座之间,20000人以上的学校,会堂的最大建设规模应控制在建筑面积4800㎡以内;—般院校的会堂宜与师生活动用房统一规划建设,提高使用效率;艺术院校的会堂可与实验剧场(院)统一规划建设。
对于食堂,2018版《普通高等学校建筑面积指标》规定“学生食堂与教工食堂合并使用”,并规定了餐厅、厨房及附属用房面积指标的计算依据。
一、2018版指标
1.会堂
2018版新标准第二十四条规定,会堂的建筑面积指标宜符合表1规定。
表1 会堂建筑面积指标 单位:㎡/生

注:办学规模20000人以上的学校,会堂建筑面积不大于4800㎡新标准中的附件对第二十四条进行了说明:
本条规定了各种规模学校会堂的建筑面积指标(K值按0.7计)
(1)会堂具有集会、演出、学术报告、校际交流等活动功能,有利于校园文化建设;是陶冶情操,对学生进行素质教育的重要场所。会堂座位数宜控制在800座〜1500座之间,20000人以上的学校,会堂的最大建设规模应控制在建筑面积4800㎡以内;
(2)会堂的建筑标准可参照剧场设计规范(5000人规模的高校参照丙级、10000人规模的高校参照乙级、20000人规模的高校参照甲级,但前厅、休息厅、侧台等标准应有所降低);
(3)—般院校的会堂宜与师生活动用房统一规划建设,提高使用效率;艺术院校的会堂可与实验剧场(院)统一规划建设。
2.食堂
2018版新标准第二十六条规定:餐厅、厨房及附属用房(主副食加工间、主副食品库、餐具库、冷库、配餐间、炊事员更衣室、淋浴室、休息室、厕所等)、办公室等。建筑面积指标宜符合表2的规定。
表2食堂建筑面积指标 单位:㎡/生

注:少数民族的清真食堂按就餐人数,其生均建筑面积指标在上表基础上增加0.5㎡/生
新标准中的附件对第二十六条进行了说明:
本条规定了学校食堂各类用房及建筑面积指标(K值按0.8计)。
(1)学生食堂与教工食堂合并使用。
(2)餐厅、厨房及附属用房面积指标计算依据:
1)学生一次性用餐人数按学生数的40%〜50%计算;
2)教职工的就餐人数按编制总人数的75%,一次性用餐人数按就餐教职工的50%计算;
3)大餐厅每个座位的使用面积为0.94㎡;
4)厨房及附属用房面积按餐厅面积的1.04倍计算。
二、1992版指标
1.会堂
1992版旧标准第三十条规定:1000人及1000人以上规模的学校可规划建设一座会堂。会堂的规划建筑面积指标不得超过表3-1的规定。
表3-1 会堂规划建筑面积指标

规模大于5000人的一般及重点学校的会堂规划建筑面积指标不得超过表3-2的规定。
表3-2 规模大于5000人的一般及重点学校的会堂规划建筑面积指标

2.食堂
1992版旧标准将食堂分为学生食堂和教工食堂。
(1)学生食堂
1992版旧标准第三十三条规定:学生食堂包括餐厅、厨房及附属用房(主副食加工间、主副食库、餐具库、冷库、配套间、炊事员更衣室、休息室、淋浴室、厕所等)、食堂办公室等。
第三十四条规定:学生食堂的规划建筑面积指标不得超过表4的规定。
表4 学生食堂规划建筑面积指标(㎡/生)

注:医学院校的临床教学医院及农林院校的实习农场、林场距校本部较远,需要在这些实习基地超出学校规模地增建一部分学生食堂时,主管部门宜给予安排。
(2)教工食堂
1992版旧标准第四十一条规定:教工食堂的内容与学生食堂全同(见第三十三第)。本指标中不包括已离休退休人员及生产性单位职工所需的教工食堂。
第四十二条规定:教工食堂的规划建筑面积指标应按下列规定执行:
①校本部、实习场所、附属单位教职工所需教工食堂的规划建筑面积指标不得超过表5的规定。
表5 校本部、实习场所、附属单位教工食堂规划建筑面积指标(㎡/生)

②专职科研机构、夜大学函授部教职工所需教工食堂的规划建筑面积指标(以批准的人员编制数为基本参数)不得超过0.70 ㎡/人。
1992版和2018版新旧标准对比之十三:
普通高等学校的师生活动用房、后勤及附属用房建筑面积
在2018版《普通高等学校建筑面积指标》中,师生活动用房不再归类到“生活福利及其他附属用房”。—般院校的会堂宜与师生活动用房统一规划建设,提高使用效率。后勤用房的设置和面积,学校可根据实际情况在后勤用房总建筑面积内进行调整。
一、2018版指标
1.师生活动用房
2018版新标准第二十三条规定:师生活动用房:团委、学生会、学生社团、心理咨询、帮困助学、勤工俭学、就业指导、文娱活动等用房,教职工(含离退休人员)活动及管理用房。建筑面积指标宜符合表1的规定。
表1 师生活动用房建筑面积指标 单位:㎡/生

新标准中的附件对师生活动用房进行了说明:—般院校的会堂宜与师生活动用房统一规划建设,提高使用效率。
2.后勤及附属用房
2018版新标准第二十八条规定:后勤及附属用房:医务室(所、院)、公共浴室、食堂工人集体宿舍、汽车库(公车)、服务用房(小型超市、洗衣房等)、综合修理用房、总务仓库、锅炉房、水泵房、变电所(配电房)、消防用房、环卫绿化用房、室外厕所、传达警卫室等。建筑面积指标宜符合表2的规定。
表2 后勤及附属用户建筑面积指标 单位:㎡/生

新标准中的附件对第二十八条进行了说明:本条规定了后勤及附属用房的内容及建筑面积指标(K值按0.60计)。
由于学校所处的地理位置不同,当地社会公共服务设施的条件各不相同,每所学校需要的后勤用房也不相同。后勤用房的设置和面积,学校可根据实际情况在后勤用房总建筑面积内进行调整。
二、1992版指标
旧标准中第四十三条规定:生活福利及其他附属用房包括幼儿园托儿所、医务所(校医院)、学生活动用房、教工及离退休人员活动用房、学生浴室、教工浴室、招待所、印刷所、汽车库、理发室、洗衣房、综合修理部、金木泥工修理间、总务仓库、教学仪器仓库、生活锅炉房、变电所、水泵房、消防用房、环卫绿化用房、室外厕所、传达警卫室等。本指标中未包括离退休人员及生产性单位人员所需的幼儿园托儿所、医务所、教工浴室等。
第四十四条生活福利及其他附属用房的规划建筑面积指标应按下列规定执行:
1.校本部、实习场所、附属单位的生活福利及其他附属用房的规划建筑面积指标不得超过表3的规定。
表3 校本部、实习场所、附属单位生活福利及其他附属用房规划建筑面积指标(㎡/生)

注:本表中用折算规模计算的系指幼儿园托儿所、医务所(校医院)、教工及离退休人员活动用房、教工浴室等四项校舍。
2.专职科研机构、夜大学函授部所需的生活福利及其他附属用房的规划建筑面积指标(以批准的人员编制数为基本参数)不得超过3.4㎡/人,其内容只包括幼儿园托儿所、医务所(校医院)、教工及离退休人员活动用房、教工浴室等。
第五十六条高等专科学校生活福利及其他附属用房的规划建筑面积指标不得超过表4的规定。
表4 高等专科学校生活福利及其他附属用房规划建筑面积指标(㎡/生)

旧标准中的附件对生活福利及其他附属用房进行了说明:
第四十三条列出了生活福利及其他附属用房的参考内容及本指标中未包括的部分。大学、专门学院所处的地理位置不同,当地社会服务设施的条件各不相同,每所学校需要安排的项目也不尽相同。
在规划时允许学校在总指标的范围内对具体项目作适当增减,当地可提供社会服务的,学校即可不必建设。
第四十四条规定了生活福利及其他附属用房的规划建筑面积指标。为便于学校编报设计任务书,现将各校都必需设置的几项主要用房的规划建筑面积指标列表如表5,供参考。
表5 几项主要生活福利及其他附属用房的规划建筑面积参考指标(㎡/生)

现将表5的有关指标简要说明如下:
1.幼儿园托儿所每6户入园或入托一个小孩,每个小孩平均建筑面积9.5㎡。
2.医务所(校医院)的主要任务是医治师生员工的常见病多发病并做好预防保健工作,危重病人仍应及时转入地方医院诊治。医务所(校医院)设门诊部及简易病房为全校师生员工及家属服务。门诊部每百人日门诊4人次,每人次安排建筑面积4-5㎡,简易病房每千人设简易病床4张,每床建筑面积15㎡。
3.学生活动用房设置学生课外社团、文体、科技,勤工俭学等项活动的用房。
4.教工及离退休人员活动用房设置供教丁及离退休人员业余休息,交往、开展文娱活动的各项用房。
5.学生浴室每40名学生设一浴位,每个浴位建筑面积5㎡。
6.教工浴室人俗人数按全部教职工及家属人数的75%计,每75人设一浴位,每个浴位建筑面积7㎡。
7.招待所供外单位来校联系工作的人员及少量来校讲学的专家学者住宿之用。招待所的总床位数按每百名师生员工设床位1.6-1.9个计算,普通床位宜占总床位的65%-80%,中挡床位宜占总床位数的20%-35%。每个床位的建筑面积,普通床位8㎡,中挡床位20㎡。
8.印刷所承印本校教学科研的各种资料、试卷、刊物及少量尚未公开出版的教材。已批准成立出版社的学校可适当增加印刷厂的建筑面积。
第五十二条至第五十六条分别规定了高等专科学校教工住宅、教工宿舍、校行政用房,教工食堂、生活福利及其他附属用房等五项校舍的规划建筑面积指标。由于高等专科学校的人员编制及教职员中高层次人员的比例均略低于同类型同规模的大学、专门学院,以上五项校舍的规划建筑面积指标也略低一些。
1992版和2018版新旧标准对比之十四:
普通高等学校的学生、单身教师宿舍(公寓)建筑面积
在2018版《普通高等学校建筑面积指标》中,学生宿舍按现行行业标准《宿舍建筑设计规范》JGJ36-2005进行设计,本科生生均建筑面积不应低于8㎡,硕士生生均建筑面积不应低于12㎡。教师宿舍方面去除了教师住宅的指标要求,5000人规模的按教职工编制数的15%,10000人及以上规模的按教职工编制数的12%,每人建筑面积24㎡。
一、2018版指标
1.学生宿舍(公寓)
第二十五条 学生宿舍(公寓):居室、盥洗室、厕所、活动室、辅导员及管理人员用房等。建筑面积指标宜符合表1的规定。
表1 学生宿舍建筑面积指标 单位:㎡/生

新标准中的附件对第二十五进行了说明:本条规定了学生宿舍(公寓)的内容及建筑面积指标(K值按0.60计)。
学生宿舍按现行行业标准《宿舍建筑设计规范》JGJ36-2005进行设计。本科生宜为4人1间,生均建筑面积10㎡;硕士生宜为2人〜3人1间,生均建筑面积15㎡;博士生宜为2人1间,生均建筑面积20㎡。各地根据情况可作适当调整,但本科生生均建筑面积不应低于8㎡,硕士生生均建筑面积不应低于12㎡。
2.单身教师宿舍(公寓)
第二十七条单身教师宿舍(公寓):建筑面积指标宜符合表2的规定。
表2 单身教师宿舍建筑面积指标 单位:㎡/生

新标准中的附件对第二十七条进行了说明:
本条规定了单身教师宿舍(公寓)建筑面积指标(K值按0.60计)。
单身教师宿舍(公寓)配置的比例,5000人规模的按教职工编制数的15%,10000人及以上规模的按教职工编制数的12%,每人建筑面积24㎡。单身教师宿舍(公寓)作为青年单身教师住宿的过渡用房,周转使用。
二、1992版指标
1.学生宿舍
第三十条学生宿舍包括居室、盥洗室、厕所、公用活动室、管理人员办公室等。
第三十二条学生宿舍的规划建筑面积指标不宜超过表3的规定。
表3 学生宿舍规划建筑面积指标(㎡/生)

注:①处级干训生指标中尚包括干训楼中的辅导教室、资料阅览室等。
②医学院校的临床教学医院及农林院校的实习农场、林场距校本部较远,需要在这些实习基地超出学校规模地增建一部分学生宿舍时,主管部门宜给予安排。
旧标准中的附件对学生宿舍进行了说明:
第三十一条规定了学生宿舍的内容。
第三十二条规定了各种层次、类别学生的学生宿舍规划建筑面积指标(k=0.60,按居住面积算)。
①本专科学生的学生宿舍每室宜住4人,最多不超过6人,用双层床,室内配备自修学习桌、固定书架及衣物、贮藏空间,每生居住面积不超过3.6㎡。居室外宜配备晒衣小阳台,每100到200名学生配备公用活动室一间,每栋宿舍楼设管理人员办公室1至2间。据此,规划建筑面积指标不宜超过6.5㎡/生。体育,公安两专业的本专科生身材一般较高大,活动量触更衣频繁;美术专业学生需要在居室内安放小画板进行绘画。这些专业本专科生的学生宿舍规划建筑面积指标不宜超过7.5㎡/生。
②研究生、进修生、一般干训生的学生宿舍每室宜住2人,最多不超过3人,每生居住面积不超过6.0㎡;用单层床,规划建筑面积指标不宜超过10.5㎡/生。处级干训生每生居住面积不超过9.0㎡,干训楼中尚应增设辅导教室、资料阅览室、办公室等用房,规划建筑面积指标不宜超过19㎡/生。
③ 留学生学生宿舍的指标在附录一的留学生生活用房中另行规定。
2.教工住宅、教工宿舍
第三十八条教工宿舍包括经主管部门批准的本校编制内全部教职工所需的宿舍。本指标中不包括生产性单位职工所需的宿舍。
第三十九条大学、专门学院每百名教职工安排20名单身人员的教工宿舍。各级各类单身人员每人占有的教工宿舍建筑面积及居住面积(括号内)应为:正副教授及相当的干部30㎡(18 ㎡)、讲师及相当的干部15 ㎡(9㎡)、助教及相当的干部12 ㎡(7.2 ㎡)、一般干部10㎡(6 ㎡)、工勤人员7.5㎡(4.5 ㎡)、。
第四十条教工宿舍的规划建筑面积指标(以主管部门批准的全校教职工人员编制总数为基本参数)不得超过2.33 ㎡/人。
①大学、专门学院以主管部门批准的全校教职工人员编制总数为基本参数的两项校舍规划建筑面积指标不得超过表4的规定(各类学校的指标相同)。
表4 两项校舍的规划建筑面积指标(㎡/ 人)

②高等专科学校以主管部门批准的全校教职工人员编制总数为基本参数的两项校舍规划建筑面积指标不得超过表5的规定。
表5 两项校舍的规划建筑面积指标(㎡/人)

旧标准中的附件对教工宿舍进行了说明:
第三十八条规定了教工宿舍的内容及指标中未包括的部分。
第三十九条规定了每百名教职工中需要安排教工宿舍的单身教工人数及各级各类单身人员的居住标准。
第四十条规定了教工宿舍的规划建筑面积指标(K=0.60,按居住面积算)。
11月2日,第四届全国高校基建管理论坛将在杭州召开,届时,上海市教委原基建管理处处长奚道章将以《2018版修订简况与文本解读》为题作主题演讲,诚邀广大基建同业赴会交流、研讨。




